政策标准
江苏省DB32《餐饮业大气污染物排放标准(征求意见稿)》
发表时间:2022-01-05     阅读次数:     字体:【

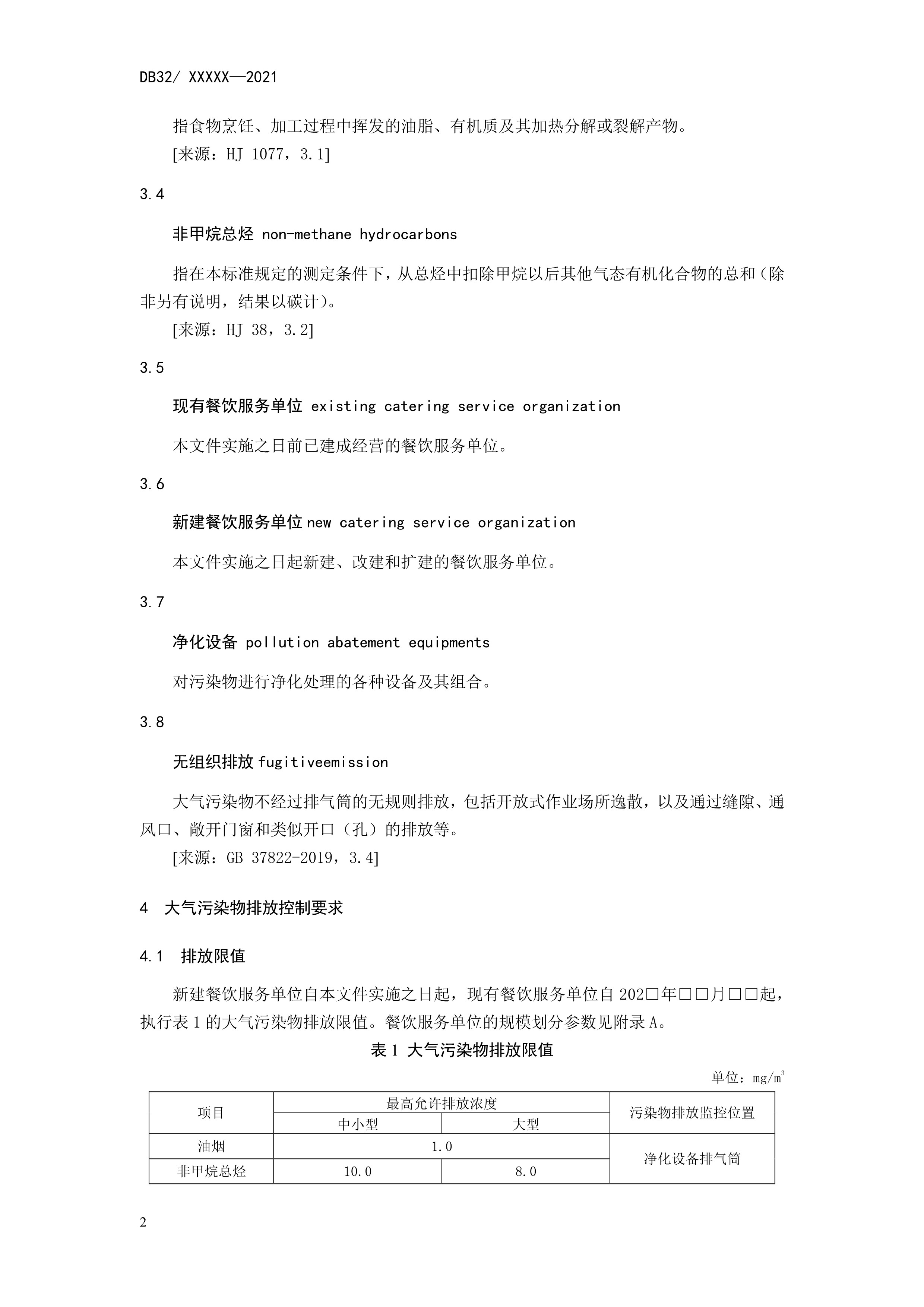
2021年9月,为贯彻落实《中华人民共和国大气污染防治法》《江苏省大气污染防治条例》,积极推进大气污染防治工作,加强对餐饮业大气污染物排放控制和管理,江苏省生态环境厅印发《餐饮业大气污染物排放标准(二次征求意见稿)》。


 
上一篇:杭州市T/ZS 0220-2021《餐饮油烟排放在线监测系统技术规范(试行)》
下一篇:成都市餐饮服务业油烟污染防治管理办法
版权所有:北京万维盈创科技发展有限公司   备案号:京ICP备15045940号-5    温馨提示:请使用IE9版本以上浏览器查看该网站!